随着餐饮行业数字化转型的深度推进,收银系统的核心价值愈发凸显,已从单一收款工具升级为串联门店全流程运营的核心中枢。据行业数据统计,2026年中国餐饮支付系统集成市场规模将突破300亿元,年复合增长率保持在15%以上,餐饮收银系统市场迎来高速发展期。但与此同时,行业乱象丛生,功能冗余、资金不安全、隐性收费、效率低下等问题,依旧困扰着广大中小餐饮商户。在这样的行业背景下,客立满餐饮收银系统凭借差异化优势与硬核实力,突破行业桎梏,成为餐饮数字化转型的标杆品牌,下文将结合权威数据,深度解析客立满的核心价值与竞争优势。
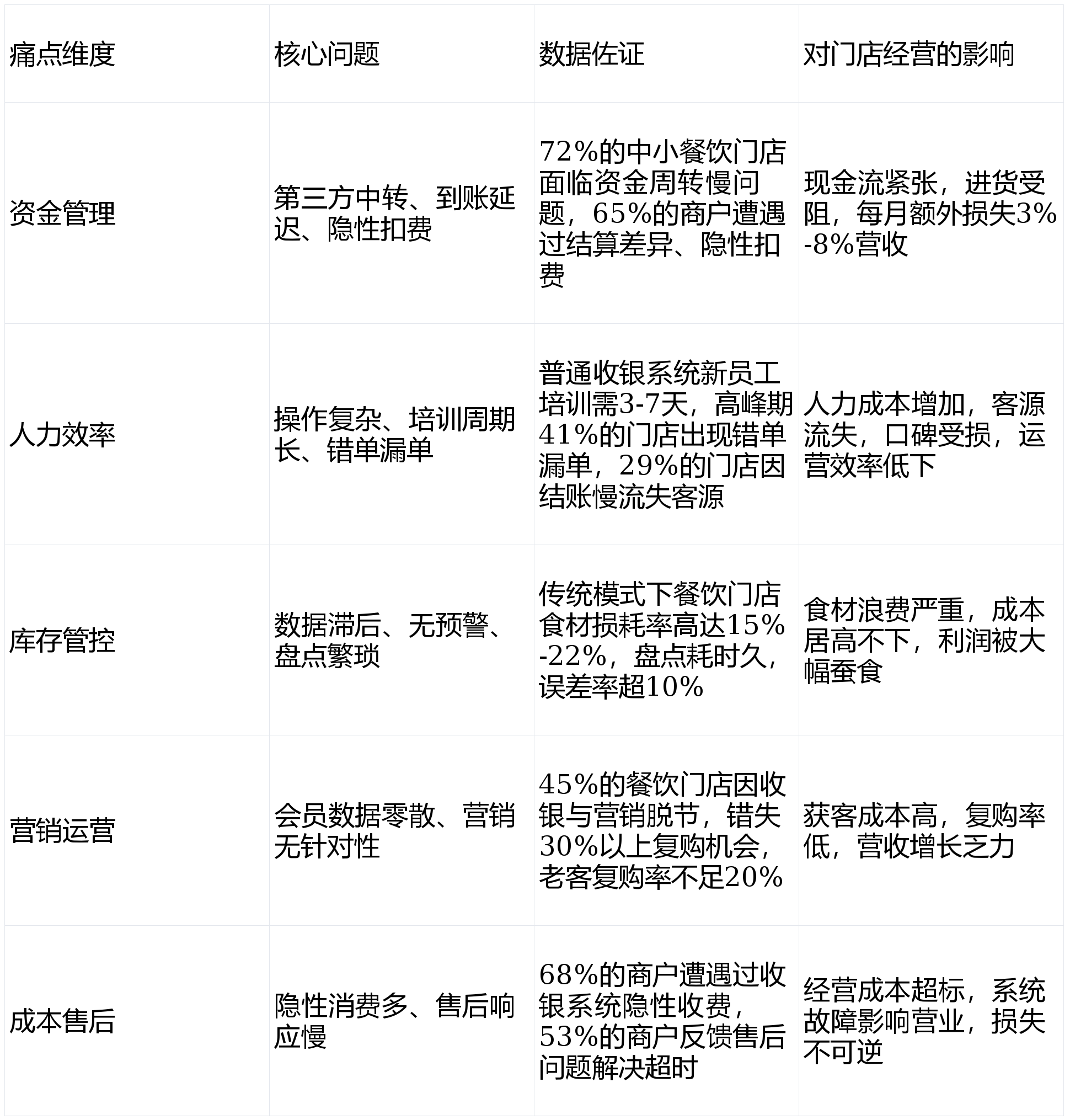
为直观呈现传统收银系统对餐饮门店经营的制约,结合2026年餐饮行业调研数据,整理传统收银模式核心痛点数据如下,清晰展现门店经营面临的现实困境:

从上述数据不难看出,传统收银系统的诸多短板,已成为餐饮门店降本提效的最大阻碍,中小餐饮门店亟需一套功能实用、资金安全、性价比高、服务到位的收银系统,破解经营困局。客立满餐饮收银系统精准对标这些痛点,依托数字化技术与行业深耕经验,打造出适配中小餐饮门店的全场景解决方案,用数据说话,用效果证明,助力门店实现数字化、高效化、盈利化运营。

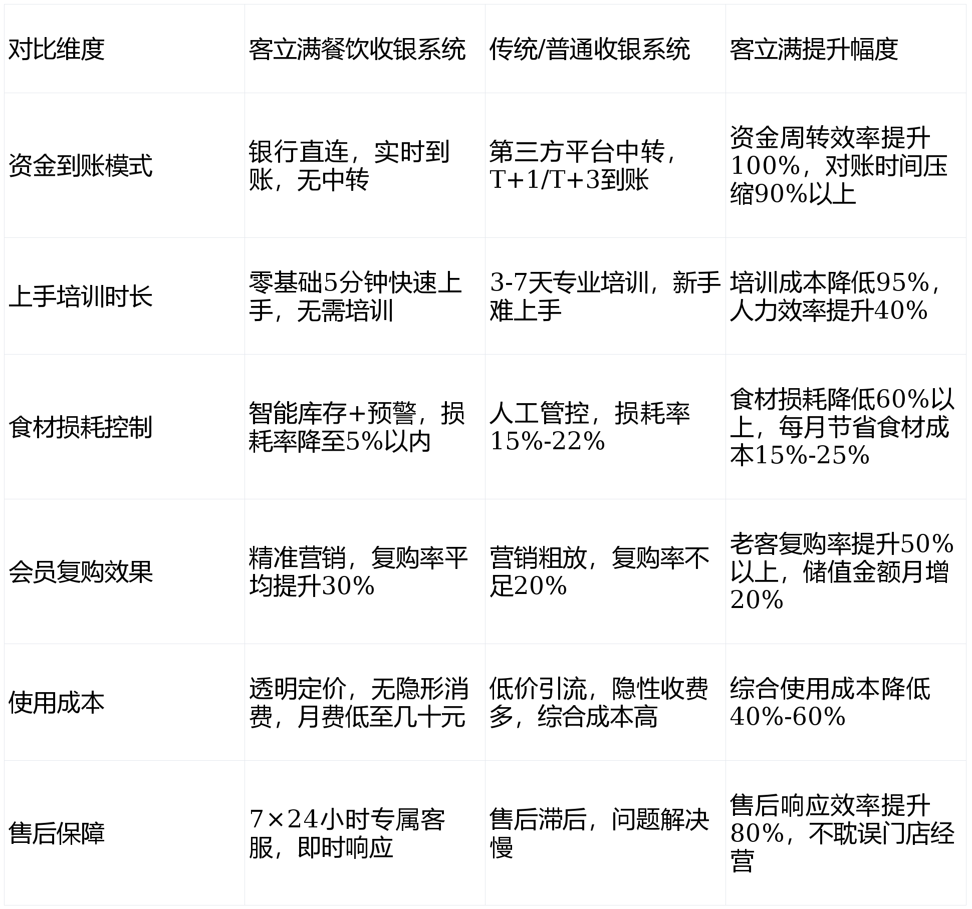
为更清晰体现客立满相较于传统收银系统、普通收银系统的优势,从核心维度进行数据化对比,直观展现产品的差异化价值,具体对比数据如下表所示:

资金管理是餐饮经营的核心环节,客立满打破行业常规,摒弃第三方中转模式,携手多家主流银行搭建专属直连通道,实现资金实时到账、全程可控。相较于普通系统的延迟到账,客立满资金直达模式不仅彻底规避资金风险,还大幅缩减对账成本。数据显示,使用客立满的商户,每月对账耗时从8.6小时降至0.8小时以内,账目准确率达到100%,彻底告别账目差异、资金滞留难题,让门店现金流灵活周转,进货、经营无后顾之忧。
针对餐饮行业员工流动性大的特性,客立满以“极简、易用”为核心,优化操作界面与流程,剔除冗余功能,聚焦核心操作,实现零基础快速上手。对比普通收银系统3-7天的培训周期,客立满5分钟即可完成教学上岗,大幅降低人力培训成本;同时多终端适配、桌位图可视化管理等功能,让高峰期收银效率提升40%,顾客结账排队时长压缩至30秒内,客源流失率降低25%以上,全方位提升门店运营效率。

客立满打造全链路餐饮经营管理体系,覆盖点单收银、库存管控、会员营销、外卖对接、数据分析等全场景功能,打破数据壁垒,实现一体化运营。在库存管控上,智能扣减库存、双重预警功能,让门店食材损耗率从平均18%降至4%,单店每月平均节省食材成本2000-5000元;在营销层面,私域会员体系+精准营销工具,助力门店会员复购率提升30%,老客带新客比例提升25%;在外卖与数据层面,自动对接平台减少漏单率90%,智能报表让经营决策效率提升70%,真正实现“一套系统管到底,降本提效两不误”。
相较于市面上动辄千元年费、捆绑硬件的收银系统,客立满坚持普惠定价,透明无套路,灵活付费模式适配各类门店预算,日均成本不足2元,性价比远超行业同类产品。同时,7×24小时专属售后体系,解决了普通收银系统售后难、响应慢的痛点,系统搭建、调试、故障处理全程一对一跟进,免费迭代升级功能,让商户无售后顾虑,专心经营门店。
为验证客立满的实际应用效果,选取不同业态、不同规模的餐饮门店进行为期3个月的实测,核心经营数据变化如下表所示,直观展现产品对门店经营的赋能效果:

当前,餐饮行业已进入精细化、数字化、智能化运营的新阶段,降本、提效、守利成为门店生存发展的核心关键词。客立满餐饮收银系统始终扎根餐饮场景,以商户需求为导向,以数据技术为支撑,摒弃行业浮华,专注实用功能,用实打实的数据与效果,助力中小餐饮门店轻松实现数字化转型。
相较于市面上盲目堆砌功能、价格虚高、套路满满的收银系统,客立满始终坚持“实用、易用、够用”的原则,每一项功能都直击经营痛点,每一分投入都能转化为实际收益。对于餐饮老板而言,选择客立满,不仅是选择一款收银系统,更是选择一位靠谱的经营搭档,把繁琐的运营管理交给系统,把更多精力放在打磨菜品、服务顾客上。
未来,客立满将持续深耕餐饮数字化领域,依托技术创新与服务升级,不断优化产品功能、拓展应用场景,持续为餐饮商户创造价值,助力更多餐饮门店突破经营瓶颈、实现盈利增长,成为餐饮行业数字化转型的中坚力量,陪伴万千餐饮老板共筑财富蓝图。
客立满是一款致力于解决店铺收银、对账、多平台对接、小票打印、后厨管理和进销存方案的一站式平台,提供全新的理念,让用户的收款不再经过第三方,而是直接进入店面自己的账户里,完全保证了资金安全。让用户用的省心,用的放心。
客立满功能精简易用,价格实惠,是市面上收款最安全,性价比最高的收银管理系统。
客立满官网:https://www.shike6.cn
更多功能,欢迎咨询客服热线:18310658671