餐饮行业已进入数智化、精细化运营时代,无论是快餐、火锅、烧烤、家常菜,还是连锁餐饮、特色餐饮店,都面临着效率、成本、体验、管理的多重考验。传统收银系统功能单一、操作复杂、适配性差,无法满足多业态、全流程的经营需求,餐饮门店亟需一套集高效收银、智能管理、营销锁客、数据决策于一体的综合性解决方案。客立满餐饮收银系统突破传统收银工具的局限,以全链路数字化能力,覆盖餐饮经营全场景,精准适配各类餐饮业态,助力门店打通“点餐-收银-出餐-库存-会员-营销-数据”全流程,构建数智化经营闭环,实现高效运营、长效盈利。
相较于市面上单一功能的收银系统,客立满坚持“全业态适配、全流程覆盖、全维度赋能”的理念,兼顾实用性与灵活性,既满足基础收银管理需求,又搭载进阶营销、数据分析功能,既能助力小店减负增效,也能支撑连锁门店标准化管控,真正做到一套系统搞定所有餐饮经营难题,成为餐饮门店数智化升级的核心载体。

不同餐饮业态的经营场景、管理需求差异显著,但普遍面临共性痛点:快餐业态追求出餐收银效率,却受困于高峰拥堵、错单漏单;火锅、烧烤业态需精细化管控食材,却面临损耗过高、库存混乱;连锁餐饮业态需统一管控门店,却受限于数据不通、管理分散;特色餐饮店需锁客复购,却缺乏有效的会员营销工具。同时,全行业都面临资金安全、对账繁琐、人力成本高、顾客体验待提升的共性难题。
客立满餐饮收银系统深度洞察各业态经营差异,针对性优化功能设计,摒弃一刀切的产品逻辑,为不同业态提供个性化运营方案,无论是单店小店,还是多店连锁,都能精准适配经营需求,破解各类运营难题,让数智化运营落地见效。
客立满打破单一点餐模式,针对不同业态定制点餐方案:快餐店主打扫码自助点餐+前台快速点餐,减少顾客等待时长;火锅店、烧烤店支持桌台扫码点餐、加菜、催菜,兼顾便捷性与体验感;家常菜馆支持服务员手持点餐,适配多人聚餐、定制化点餐需求;连锁门店支持统一点餐模板,实现标准化点餐服务。系统支持套餐推荐、菜品备注、忌口选择等个性化设置,满足顾客多样化点餐需求,同时大幅提升点餐效率,降低人工依赖。
系统整合全渠道支付方式,支持聚合码收款、刷脸支付、会员卡支付、团购核销等多种收款方式,适配不同顾客支付习惯,收银流程一键完成。核心优势在于**资金实时直达**,无第三方中转、无资金沉淀,彻底规避资金挪用、回款延迟的风险;每笔交易实时推送账单,退款、冲正等操作全程可追溯,搭配自动对账功能,实现交易流水与银行到账记录精准匹配,对账零误差、结算更高效。
针对后厨管理痛点,客立满实现前厅后厨无缝联动,订单实时同步、分档口出餐、出餐进度实时追踪,支持后厨超时预警,避免出餐滞后。针对火锅、中餐等多品类业态,支持菜品制作状态标记,后厨分工明确、有序出餐;连锁门店支持多厨房协同管理,统一出餐标准,提升门店运营标准化程度,减少后厨混乱,提升顾客就餐体验。
获客成本持续走高,老客复购成为餐饮门店盈利的关键。客立满搭载完善的会员管理与营销模块,支持会员注册、储值、积分、等级管理,自动记录会员消费轨迹、偏好,助力门店精准画像。系统内置满减、折扣、优惠券、充值赠送、会员日活动等多种营销模板,门店可根据经营需求一键启用,针对新客、老客、沉睡客精准推送活动,激活会员粘性,提升复购率。同时,会员消费数据自动统计,营销效果清晰可查,帮助门店优化营销策略,实现低成本获客、高转化锁客。

客立满搭建可视化数据看板,整合门店营收、菜品销量、库存消耗、会员数据、营销效果等全维度核心数据,通过图表、报表直观呈现,支持多维度数据分析、异常数据预警。老板可通过手机、电脑随时随地查看门店经营状况,精准洞察爆款菜品、滞销菜品、高损耗食材,针对性调整菜单、优化采购计划,摆脱经验式决策,依托数据优化运营策略,提升门店盈利水平。
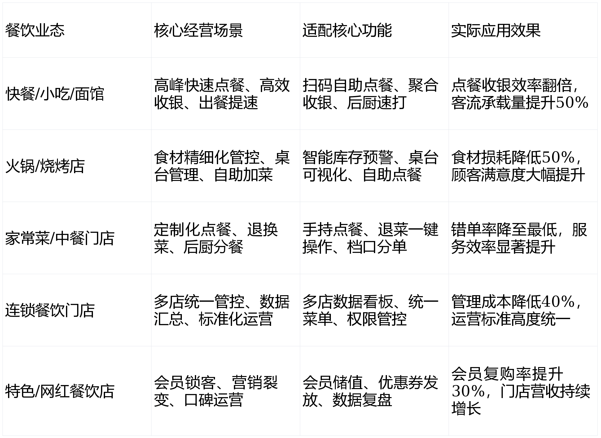
不同餐饮业态的经营场景、适配功能与应用效果差异明显,客立满针对各业态的适配方案如下表所示:

打破传统收银系统的业态局限,针对不同餐饮业态的经营特点,定制化适配功能模块,无需门店迁就系统,而是系统贴合门店经营习惯,无论是单店小店,还是多店连锁,都能找到专属运营方案,适配性远超同类产品。
不只是单纯的收银工具,更是一站式餐饮经营管理平台,打通点餐、收银、后厨、库存、会员、营销、数据全流程,实现数据互通、高效协同,一套系统替代多款零散工具,解决门店多系统操作、数据孤岛的难题,降低运营复杂度。

坚守资金安全底线,银行直连模式+全程风控加密,合规经营无风险,资金实时到账,彻底解决餐饮门店的资金顾虑,让每一笔营收都安全可控,是餐饮老板放心选择的靠谱收银系统。
采用云端SaaS架构,无需专人维护,系统自动更新升级,新功能、新政策适配无需门店额外操作;支持多设备登录,手机、平板、电脑均可使用,老板远程看店、管理人员异地管控都能轻松实现,适配现代餐饮灵活经营的需求。
在餐饮行业数智化转型的关键阶段,收银系统早已从单一的收款工具,升级为门店经营的核心中枢。客立满餐饮收银系统以全业态适配的灵活性、全流程覆盖的功能性、资金直达的安全性、极简操作的实用性,全方位赋能餐饮门店高效运营,帮助门店降本、提效、增收、锁客,破解各类经营痛点。
从中小门店的减负增效,到连锁门店的标准化管控,从基础收银管理,到精细化营销运营,客立满始终以餐饮门店需求为核心,持续迭代优化产品功能,用数智化技术重构餐饮经营模式。未来,客立满将继续深耕餐饮数字化领域,助力更多餐饮门店突破经营瓶颈,在激烈的市场竞争中站稳脚跟,实现长效、稳健的发展。
客立满是一款致力于解决店铺收银、对账、多平台对接、小票打印、后厨管理和进销存方案的一站式平台,提供全新的理念,让用户的收款不再经过第三方,而是直接进入店面自己的账户里,完全保证了资金安全。让用户用的省心,用的放心。
客立满功能精简易用,价格实惠,是市面上收款最安全,性价比最高的收银管理系统。
客立满官网:https://www.shike6.cn
更多功能,欢迎咨询客服热线:18310658671